seo三人行 > 新闻信息 > 正文
(原标题:台湾花莲县海域发生7.3级地震,多家上市公司回应影响)
据中国地震台网正式测定:4月3日7时58分,在台湾花莲县海域(北纬23.81度,东经121.74度)发生7.3级地震,震源深度12公里。
另据新华社报道,台湾地区气象部门测定,3日7时58分发生7.2级地震,地震深度15.5公里,震中位于花莲县政府南南东方25公里(位于台湾东部海域),最大震度花莲县6级,宜兰县、苗栗县、台中市、彰化县、新竹县、南投县、桃园市、新北市、台北市5级,台东县、嘉义县、云林县、高雄市、嘉义市、新竹市、台南市、基隆市、屏东县4级。
南财快讯记者以投资者身份采访多家A股上市公司,询问此次地震对其在台湾生产基地的影响。
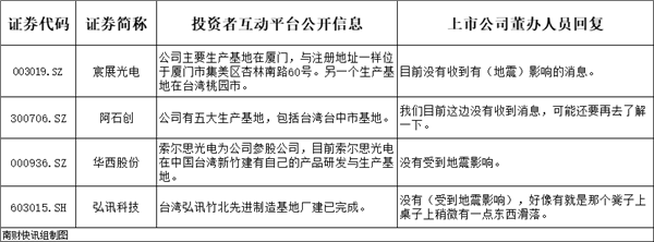
宸展光电(003019.SZ)董办人员表示,目前没有收到有影响的消息。
阿石创(300706.SZ)董办人员表示,我们目前这边没有收到消息,可能还要再去了解一下。
华西股份(000936.SZ)董办人员表示,索尔思光电没有(受到地震影响)。
弘讯科技(603015.SH)董办人员表示,没有(受到影响),好像有就是那个凳子上桌子上稍微有一点东西滑落。

- 上一篇:没有了
- 下一篇:没有了
- 搜索
-
- 2025-11-16台湾花莲县海域发生7.3级地震,
- 2025-11-16重要信号!外资回流迅猛
- 2025-11-16美财长耶伦即将访华,双方将讨论
- 2025-11-16两部门:自用传统动力汽车、自用
- 2025-11-16两部门:优化汽车贷款最高发放比
- 2025-11-16央行重磅会议!
- 2025-11-16黄金跳水、美债拉升!重磅数据超
- 2025-11-16美国ISM非制造业连续15个月保持
- 2025-11-16刚刚,中东突发!伊朗军事基地遭
- 2025-11-16见证历史!顶流歌手霉霉,成为亿
- 2025-05-23节前备货需求提升 有机硅价格探
- 2025-05-24NFT平台如何落实作品权利审查机
- 2025-05-24猪肉售价持续上涨,行业业绩能否
- 2025-05-24长沙出招!加强商品房预售资金监
- 2025-05-24前三季度企业贷款增速亮眼 9月信
- 2025-05-24餐饮SaaS行进时:美团To B,二维
- 2025-05-24健康险公司“买、买、买”,火热
- 2025-05-25退货运费险的转型再造之路
- 2025-05-251元补贴可带动最高5.8元消费!揭
- 2025-05-25面对不确定性,中国企业家更敢于
- 2025-11-16台湾花莲县海域发生7.3级地震,
- 2025-11-16重要信号!外资回流迅猛
- 2025-11-16美财长耶伦即将访华,双方将讨论
- 2025-11-16两部门:自用传统动力汽车、自用
- 2025-11-16两部门:优化汽车贷款最高发放比
- 2025-11-16央行重磅会议!
- 2025-11-16黄金跳水、美债拉升!重磅数据超
- 2025-11-16美国ISM非制造业连续15个月保持
- 2025-11-16刚刚,中东突发!伊朗军事基地遭
- 2025-11-16见证历史!顶流歌手霉霉,成为亿
- 网站分类
-
- 标签列表
